74LS00.
El circuito integrado 74LS00 es una puerta NAND de la famila de CI de tecnología TTL.

Como ves en la imagen superior, el 74LS00 es un integrado de puertas 4 puertas NAND con dos entradas y una salida cada una.
Las puertas NOT AND (NAND) son puertas lógicas AND negadas, lo que implica que su comportamiento es similar a las puertas AND pero de manera inversa, es decir mientras que las dos entradas sean negativas (cero lógico), no devolverá una salida alta.
El circuito 74LS00 se basa en una tensión de alimientación mínima de 4.75V y una tensión máxima de 5.25V, por lo que se suele usar una tensión nominal de 5V.

Según la tabla de verdad de una puerta NAND, si cualquiera de las entradas es 1, la salida será 1 y, unicamente cuando las dos entradas sean 1, la salida será cero.
Por lo tanto partiendo del siguiente circuito lógico, obtendremos la siguiente tabla de verdad.

| Entrada A | Entrada B | Salida Z (A NAND B) |
|---|---|---|
| 0 | 0 | 1 |
| 0 | 1 | 1 |
| 1 | 0 | 1 |
| 1 | 1 | 0 |
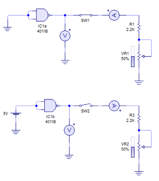
Con esta simple puerta lógica podemos hacer muchas variaciones y pruebas. La prueba más simple es medir las tensiones y corrientes de acuerdo a las entradas y las salidas. Para ello, modificamos el circuito como se ve a continuación:

En el esquema superior puedes ver dos circuitos. El superior un circuito con las entradas conectadas a masa, por lo que la salida debería de devolver un estado alto lógico. En la parte inferior, el circuito cambia porque las entradas se conectan directamente a la fuente de alimentación por lo que la salida estará en estado 0.
En cada circuito tengo un voltímetro en paralelo con la salida y la carga y un amperímetro que me muestre el consumo de corriente. También cada circuito dispone de un interruptor para calcular los valores del circuito con carga y sin carga.
Estos circuitos son ideales para calcular los valores de tensión mínimos y máximos a la salida de la puerta en los estados lógicos 1 y 0. Estos valores los designan los fabricantes como VOH y VOL.
Tensiones de salida.
Partiendo del anterior circuito tendremos que medir las tensiones de salida cuando las entradas sean 1 (VOH) y cuando las entradas sean 0 (VOL).
Cuando las entradas se conectan a masa, el valor de la V0, varía con la carga; la VOH, desciende conforme aumenta la corriente de salida (Io), y la VOL aumenta.

Para el 74LS00, el fabricante garantiza una tensión mínima de 2.7V para VOH, y una tensión de salida maxima de 0.5V para VOL.
Primero harás la medida del circuito sin carga, es decir con el interruptor abierto. El circuito de cargas simula las entradas de otras puertas NAND a las que se conecta la salida. Con eso se puede ver cómo varía las tensiones y corrientes en un circuito integrado por varias puertas.
Tensiones de entrada.
Otras de las pruebas que se realizan en los integrados es medir tanto la tensión de entrada límite de sus pines de entrada en niveles alto (VIH) y bajo (VIL).
Con estas medidas obtendremos los valores de la tensión de entrada mínima y máxima para cada entrada que activa o desactiva el circuito. Esta tensión es importante cuando se tienen varios circuitos conectados de diferentes tecnologías, ya que como verás más adelante la tecnología TTL no es la misma que la CMOS. Además también es importante saber qué dispositivos activan las entradas (sensores, fotocélulas, NTC, etc., etc.).

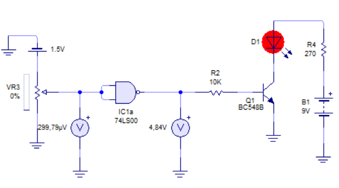
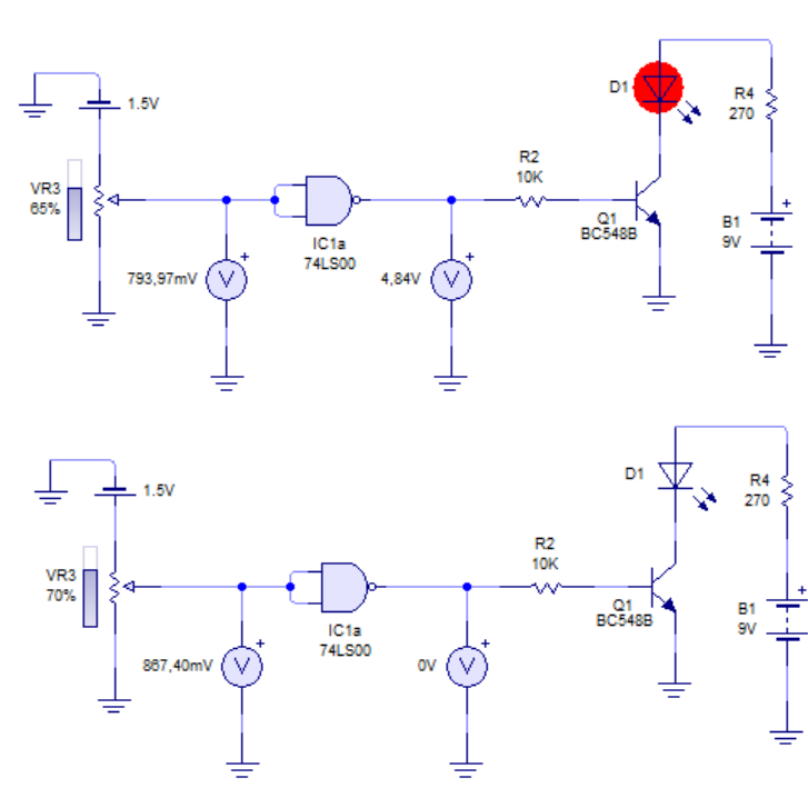
El montaje del circuito se puede ver en la imagen anterior. Para obtener la tensión VIH mínima para activar la entrada (estado alto), utilizaremos el potenciómetro de 5KΩ conectado a una entrada de 5V de continua. Para un valor mínimo del potenciómetro sobre las entradas no se aplica apenas tensión (estado lógico 0), por lo que en la salida se presenta un 1.

Si aumentamos poco a poco el valor del potenciómetro hasta que el diodo LED se apague, estaremos marcando el VIH(min), que será el momento en que se apague el LED:

Como ves en las imagenes de arriba, la tensión mínima de entrada antes de que la salida se vuelva 0, es de 0.794V. Esta tensión se designa como VIH(min) o VIL, y es la tensión de entrada mínima para mantener la salida activa. Para valores superiores de tensión de entrada, la salida estará a 0.
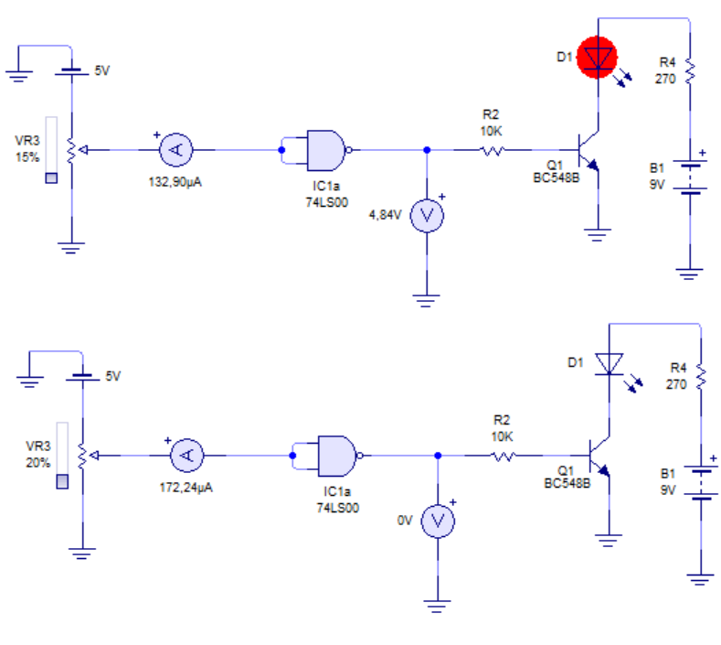
Corriente de entrada.
Al igual que medimos las tensiones de entrada y el valor mínimo necesario para cambiar la salida, también podemos medir la corriente de entrada para alto (IIH), y la corriente de entrada para bajo (VIO).
Como en la medida de la tensión, conocer la corriente que activa o desactiva la salida del 74LS00 nos servirá para cuando conectemos diferentes circuitos de otras tecnologías. El fabricante siempre indicará la corriente mínima de cambio de salida IIHmin y una corriente de corte IIL.
La medida de corrientes en los pines de entrada del integrado se debe de llevar a cabo en serie, pudiendo conectar el amperímetro en serie desde una de las entradas o uniendo las entradas en paralelo y uniendo en serie el amperímetro como se ve a continuación.

Fijate que cuando el potenciómetro de 5KΩ está al máximo, la corriente que circula es muy baja y la salida se mantiene alta.

Entre los valores del 15% al 20% del LIVEWIERE, cambia la salida de alto a bajo. Cuando circula 132µA, la salida es alta, pero a partir de dicho valor, la salida se vuelve baja.
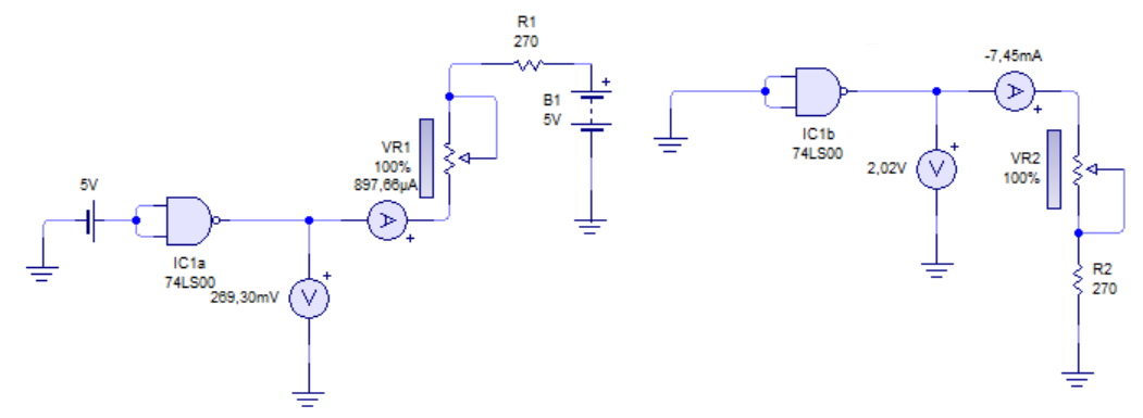
Otra forma de medir las corrientes de entradas se puede utilizar mediante el siguiente circuito:

Fijate que las corrientes de entrada están limitadas y uniendo las dos entradas en una, la corriente puede aumentar hasta 1mA en el LIVEWIRE, mientras que las corrientes por cada pin se reducen a la mitad.
Para evitar conflictos y evitar utilizar descuidar tanto la corriente como la tensión de las entradas puedes consultar la hoja de características del integrado:

Corriente de salida.
Para obtener las corrientes de salida utilizaremos los circuitos anteriores modificados para obtener la corriente de salida por puerta.

Puedes ver tanto la corriente de salida con las entradas a 1, y la corriente de salida con las entradas a 0. ¿Vés alguna diferencia?
Teniendo en cuenta que la corriente de salida para entradas de 1 y 0 no superen los límetes de funcionamiento de la puerta, consultar la hoja de características. Así para valores superiores a VOH > 2.7V y VOL < 0.5V.
Medida de la IOH.Vamos a centrarnos en el circuito de la figura siguiente en la parte de la derecha:

La carga la simulamos mediante el potenciómetro y las resistencia de carga. La mínima carga será la propia resistencia de carga R2 y nos limitará la corriente de salida. Para el valor de la resistencia de 2K2Ω, el valor mínimo de corriente de salida (para una VOH=2.4V), de:
IOH= VOH ÷ R2 = 2.4V ÷ 2200 Ω = 1.2mA.
Para fines de experimentación, interesa poder superar la corriente de salida de 0.4mA por eso limitamos la corriente mediante R2.
Medida de IOL(max).Si la tensión de salida llega al máximo de 0.4V (VOLmax), tendríamos que obtener al menos 16mA.

Al igual que antes, la resistencia R1 sirve para limitar la corriente de salida con la finalidad de protección de la puerta si se pone el potenciómetro en su valor más bajo.
Para una corriente de 17mA y una tensión de entrada de 0.4V, la resistencia sería:
IOH= VOH ÷ R1 = VCC - VOLmax ÷ IOLmax = 5V-0.4V1 ÷ 0.017A = 275Ω.
Gracias por compartir y ayudar a que mi proyecto siga creciendo y ganando subcriptores. Te lo agradezco.
