Amplificación con el integrado LM386.
Hola técnicos. En esta entrada vamos a crear un amplificador LM386 que nos proporcionará una salida de aproximadamente 2W sobre una carga de 8Ω o una ganancia de entre 20 y 50 veces la entrada de señal según la fuente de entrada y configuración a la salida.
Para ello vamos a utilizar el famoso chip LM386 que es un encapsulado integrado en su versión de encapsulado DIP8, con 8 patillas.

Como puedes ver las entradas inversoras y no inversoras están conectadas a masa, por lo que según sea la tensión de alimentación, la salida de señal estará referenciada a la mitad de la tensión de alimentación, no pudiendo superar este valor (aunque se puede modificar este valor añadiendo una resistencia de realimentación a la salida del integrado).

Este chip tiene limitada la ganancia de 20 por defecto a su salida, pero si conectamos una red formada por condensador y resistencia entre el pin 1 y el pin 8, podremos obtener potencias de salida de hasta 200. El pin 7 no se suele utilizar salvo para control de la temperatura del integrado.
Circuito básico.
El circuito más básico que podemos crear con un amplificador LM386 es el siguiente en el que podemos obtener ganancias de entre 20 y 50 respecto a la entrada.

Con este amplificador podrás obtener ganancias de hasta 50. Para ganancias superiores ( comprendidas entre 50 y 200), deberás de bajar el valor de la resistencia R2 o quitarla directamente. Pero debes de tener cuidado ya que eso puede hacer que el circuito empiece a distorsionar por sobre amplificación.
En el anterior circuito puedes conectar cualquier fuente de sonido directamente al condensador de acoplo C4. Pero recuerda que si conectas una fuente magnetomotriz como un cabezal magnético directamente, tal vez necesites conectar un previo anterior para poder obtener cierta potencia a la salida (o utilizar el LM386 como previo de otra etapa).
El circuito se puede alimentar con una pila de 9V y el consumo es de aproximadamente 4mA en reposo llegando a algunos a un máximo de 1,5- 2,5W de potencia máxima según configuración y carga.
Entre las ventajas del LM386 se puede destacar:
● Diseñado especialmente para ser usado con baterías.
● Versiones: LM386N, LM386M, LM386MM.
● Utiliza pocos componentes externos.
● Amplio rango de voltajes de alimentación: 4v a 18v.
● Bajo consumo de corriente en reposo: 4ma.
● Ganancia en amplificación: 20 a 200.
● Auto ajuste de Bias.
● Baja distorsión: 0.2%
● Encapsulados: DIP, SOIC y MSOP.
● Ancho de banda: 300Khz.
● Canales de salida: 1. (monofónico)
● Potencia de salida: (LM386N = 1W), (LM386M = 0.73W), (LM386MM = 0.32W).
● Impedancia de entrada: 50KΩ.
● Impedancia de salida: 8Ω – 32Ω.
● Temperatura de trabajo: (LM386 DIP = 37°C a 107°C), (LM386 SOIC = 35°C a 172°C), (LM386 MSOP = 56°C a 210°C)
● Precio LM386M: 1,13 euros.
● Precio LM386N: 1,18 euros.
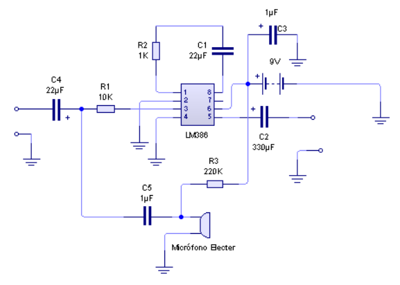
Acoplar micrófono.
Si quieres conectar un micrófono electret al anterior circuito, lo único que tienes que hacer es acoplar una resistencia de 220KΩ desde el positivo hacia el terminal positivo del micrófono. Y el otro terminal del micrófono electret a un condensador cerámico de 470nF y directamente a la entrada por la resistencia R1, como ves en el siguiente circuito:

Espero que te haya servido este tutorial de montaje del amplificador. Ahora visita mi página web en el que explico como funciona un amplificador operacional.